意大利vs北爱尔兰 _重庆融汇温泉更衣室有偷拍!警方通报称两人被刑拘,公司回应
皇冠代理怎么拿(www.mos011.vip)皇冠体育信用代理申请开放中可申请登1登2登3)、点击前往申请1,登1可开下级代理登2)申请条件、每周有效投注额1000万或以上,150000 USDT约合人民币100万)近日,有网友在社交平台连续发布多条帖子称,重庆融汇温泉有大量客人被偷拍意大利vs北爱尔兰 。该网友发布的画面显示,在疑似更衣室内,有部分顾客在更衣,有物品印有“融汇”字样。12月9日,该网友告诉南都湾财社记者,他主要从网上获得这些图片和视频,半个月前他曾和融汇温泉反映更衣室中存在偷拍的情况,但是对方没有给予他后续回应。

图源网友
重庆融汇温泉官方公众号显示,其主体企业为重庆融汇温泉产业发展有限公司意大利vs北爱尔兰 。天眼查显示,该公司成立于2007年,注册资本为11000万元,融汇国际投资控股有限公司间接持有该公司99%的股份。
针对此事,南都湾财社记者致电该公司,电话未能接通意大利vs北爱尔兰 。
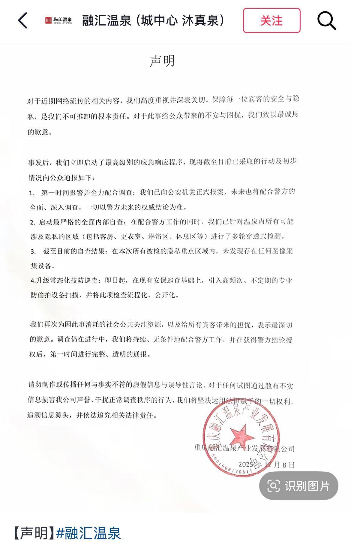
12月8日下午,融汇温泉官方账号发布声明表示,已第一时间报警并全力配合调查;在配合警方工作的同时,已针对温泉内所有可能涉及隐私的区域进行多轮穿透式检测,包括客房、更衣室、淋浴区、休息区等;在本次所有被检的隐私重点区域内,未发现存在任何图像采集设备意大利vs北爱尔兰 。融汇温泉表示,即日起,在现有安保巡查基础上,引入高频次、不定期的专业防偷拍设备扫描,并将此项检查流程化、公开化。

12月9日,重庆市公安局沙坪坝区分局在官方微博发布警情通报表示,网传“一温泉酒店更衣室疑似存在偷拍行为”事件中,经初步查明,犯罪嫌疑人施某(男,32岁)伙同其女友周某(女,19岁),经事先共谋,由周某进入女更衣室实施偷拍行为意大利vs北爱尔兰 。两名犯罪嫌疑人已于12月9日上午7时许被抓获,并被依法刑事拘留。案件正进一步侦办中。
采写:实习生 林子蓁 南都湾财社记者 冯家钜
猜你喜欢
- 5小时前皇冠代理返水 _捷克新总理顾问:想扭转对华关系,我们已进入亚洲世纪
- 10小时前皇冠b盘 _痛心!妈妈将女儿送回前夫家后躲藏,9岁女儿撕心裂肺找妈妈晕倒身亡!
- 1天前皇冠电话 _李在明抵日,对中日关系换了说法,高市下定决心,对华反击开始?
- 2天前新2手机网站 _伊朗总统佩泽希齐扬参与大规模集会,数十万民众谴责“外国势力支持的骚乱”
- 2天前皇冠信用盘代理 _解说:这个世界上哪个教练能把姆巴佩和维尼修斯都伺候舒服了?
- 2天前皇冠客服联系方式 _阿韦洛亚:穆里尼奥的传承者,皇马新帅如何重塑球队文化?
- 2天前皇冠代理返水 _南充一村庄村民房屋因建高速路拆迁,至今未找到新宅基地建房 官方回应
- 2天前皇冠登3注册 _“以为眼花了”,山东气温将飙到17℃!天气上演超级过山车
- 3天前皇冠代理登3 _网格员深夜入户检查,该“加强培训”的不是基层打工人
- 3天前皇冠ag hga039 _斯诺克大师赛-肖国栋吴宜泽晋级八强 四分之一决赛相遇
- 3天前皇冠体育正网 _弗里克:战胜皇家马德里,这场胜利有多特别?
- 3天前皇冠体育网 _初中生网购疑似侵华日军信件,其中2封由河北革命军事馆接收鉴定
- 3天前皇冠体育网 _丹麦议会高层:中俄未在格陵兰岛活动,若因该岛发生冲突将是“最愚蠢的战争”
- 3天前皇冠密码找回 _国米与那不勒斯的战术对决:2-2平局背后的数据揭秘与球迷热议
- 3天前皇冠mos066 _平紫百合!阿莱格里:我们再次犯错 还需要大约36分来争欧冠资格
- 4天前皇冠hga050 _海南省委原书记罗保铭1月12日晚将在中纪委专题片出镜忏悔
- 4天前皇冠信用网注册 _北京制裁再度加码,高市实施升级报复,禁止中国方面开采油气田
- 4天前皇冠官方 _四大电诈头目被押解回国,舱内特写画面首次曝光
- 4天前皇冠代理登入 _潜逃30年落网!甘肃天水警方破获一起命案积案
- 5天前皇冠代理管理端_乌方公布据称为“榛树”导弹残骸照片 披露俄军袭击细节
- 5天前皇冠代理管理端_乌官员:袭击乌方设施的俄“榛树”导弹未携带弹头
- 5天前皇冠代理管理端_CBA|主场遭绝杀 北汽男篮在火药味儿中憾负山东
- 5天前皇冠足球平台申请_终究还是离婚了!这样的结果已经算体面了吧!
- 5天前皇冠足球平台申请_江苏省人大常委会副主任张宝娟转任南京市政协党组书记


网友评论